FSI Technical Manual - page 99

© 2014 Foundation Supportworks
®
,
Inc.
All Rights Reserved
p 99
APPENDIX 2A
HELICAL PRODUCT RATINGS, PROPERTIES AND DETAILS
Chapter 2
Helical Foundation Systems
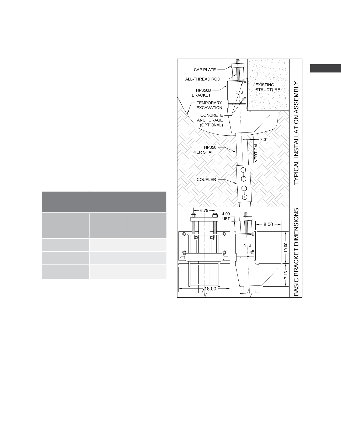
HP350B Bracket Specifications and Capacities
when used with the HP350 Helical Pile System
Bracket:
Weldment manufactured from
3/8
” and
1
ASTM A36 plate.
Concrete Anchorage
(7)
(Optional):
(6) -
Ø
5/8
” x 9” long all-thread rod
Grade B7, tensile strength = 125 ksi (min)
Electrozinc plated per ASTM B633
Cap Plate:
1-
1
” x 4.00” x 8.50” ASTM A572 Grade 50
with capture plate welded to one side.
Bracket Hardware:
(2) -
Ø
7/8
” x 18” long all-thread rod
Grade B7, tensile strength = 125 ksi (min)
Electrozinc plated per ASTM B633
Bracket Finish:
Available plain or hot-dip galvanized
(2)
Allowable Bracket Capacity
(3,4,5,6)
R
n
NO Adhesive
Anchors
(kips)
WITH Adhesive
Anchors
(7)
(kips)
Plain
36.5
45.0
Plain Corroded
(1)
32.6
40.2
Galvanized
Corroded
(1,2)
35.4
43.7
(1)
Corroded capacities include a 50-year scheduled sacrificial loss in thickness per ICC-ES AC358.
(2)
Hot-dip galvanized coating in accordance with ASTM A123.
(3)
Brackets shall be used for support of structures that are considered to be fixed from translation. Structures that are not fixed from translation
shall be braced in some manner prior to installing retrofit brackets systems.
(4)
Allowable capacities consider continuous lateral soil confinement in soils with SPT blow counts ≥ 4. Piles with exposed unbraced lengths or piles
placed in weaker or fluid soils should be evaluated on a case by case basis by the project engineer.
(5)
Concrete bearing assumes a minimum compressive strength (f’c) of 2,500 psi. Local concrete bending and other local design checks should
be evaluated on a case by case basis by the project engineer.
(6)
Listed allowable capacities are for the specific shaft/bracket combination shown. System capacity should also not exceed the installed
torque-correlated soil capacity (See Shaft Specifications and Capacities).
(7)
Specified anchors installed to a minimum embedment of 7.5” into concrete with a minimum compressive strength f’c = 2,500 psi utilizing
Simpson AT adhesive.
Cover...,89,90,91,92,93,94,95,96,97,98 100,101,102,103,104,105,106,107,108,109,...366
Powered by FlippingBook